淘配网财富配资是一个专业的在线股票配资平台,致力于为投资者提供便捷、安全的配资服务。平台结合丰富的市场经验和先进的技术支持,帮助用户实现更高效的资金利用率。用户可以在这里学习股票投资知识,获取最新的市场资讯,并通过灵活多样的配资方案提升投资收益。淘配网以用户为中心,注重风险控制与资金安全,为每一位投资者提供全方位的服务支持,是您值得信赖的股票配资伙伴。
近日,消费者陈先生向澎湃公众互动平台“服务湃”反映证券配资官网入口,他从5月20日开始,陆续充值了两万余元的天猫超市消费卡,几天后发现自己的账号无法下单购物,尝....
正规股指配资开户官网 热点栏目 自选股 数据中心 行情中心 资金流向 模拟交易 客户端 隔夜外盘原油出现异动,美原油主连上涨 4.87% 至 67.02 美元/....
界面新闻记者 | 宋佳楠正规长沙配资平台 国家企业信用信息公示系统网站显示,格力钛新能源股份有限公司新增一则股权冻结信息,其持有珠海广通汽车有限公司的18.06....
人民财讯6月13日电,志特新材(300986)6月13日晚间公告配资查官网,近日,公司与PREMIUM INFINITE VENTURES INC.(简称“PI....
【中国,深圳,2025年6月11日】武汉职业技术大学与华为技术有限公司(以下简称“华为”)在华为深圳坂田基地正式签署全面合作协议。双方将围绕ICT人才培养与智慧....
天津市中小企业协会 第三届理事会副会长 运乃静 天津九为新材料有限公司 总经理 运乃静,研究生学历,现任天津九为新材料有限公司总经理。 1990年至1994年,....
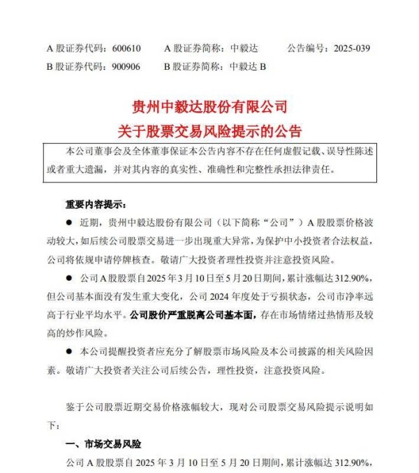
5月21日,深陷“妖股”争议的中毅达(600610.SH)再度向市场敲响警钟。今日午间发布公告称,近期公司股票价格波动较大,如后续公司股票交易进一步出现重大异常....
在数字金融领域,信用飞作为智能金融服务的重要成员,以技术实力参与到金融服务的普惠化进程中,更在社会责任的维度上展现了非凡的担当与温度。通过一系列深入人心的社会公....
近日,华熙生物官方微信号发布了一篇题为《概念总在重演,科技永远向前》的文章股票配资链接,与一般的宣传自身产品,阐述自身投资价值的文章不同,这篇文章则是公开炮轰多....
智通财经APP获悉,周四,MongoDB(MDB.US)大涨超16%,报232.09美元。消息面上,该公司截至4月30日的第一季度业绩显示配资知识网配资,非公认....
淘配网文章加载中,请稍后...
炒股就看金麒麟分析师研报,权威,专业,及时股票10倍杠杆正规平台,全面,助您挖掘潜力主题机会! 上市公司拟聘任8名原董监高,引发投资者关注。 在宣布拟以约580....
武汉市纪委监委网站1月11日消息股票配资平台配资炒股,武汉商贸国有控股集团有限公司原党委书记、董事长陈建华涉嫌严重违纪违法,目前正接受武汉市纪委监委纪律审查和监....
每经AI快讯股票配资官方股票配资官方,1月11日,据武汉市纪委监委网站消息,武汉商贸国有控股集团有限公司原党委委员、副总经理赵有纲涉嫌严重违纪违法,目前正接受武....
一些经济学界重量级人士表示,联邦债务不断攀升所带来的长期风险股票10倍杠杆正规平台,是美国经济面临的重要问题。 这些风险包括此种情形:债务规模迫使央行维持低利率....
1月5日消息股票配资平台配资炒股,A股三大指数上涨,沪指再次站上4000点关口。截止午盘,A500ETF南方(159352)放量上涨1.53%,成交额82.72....
炒股就看金麒麟分析师研报,权威,专业,及时,全面股票配资官方,助您挖掘潜力主题机会! 每经记者|刘明涛每经编辑|赵云 1月5日,A股放量上攻,沪指重返4000点....
近期股票10倍杠杆正规平台,日本首相高市早苗及多名日本内阁重要官员被曝存在政治资金问题。日本总务大臣林芳正26日公开道歉,原因在于其竞选团队向山口县选举管理委员....
相比于2025年1天的元旦假期股票配资平台配资炒股,2026年多放2天,不少胆大心细的人选择请3休8(即12月29日-31日请假)抢跑出游。 从去哪儿旅行的机票....
如遇作品内容、版权等问题,请在相关文章刊发之日起30日内与本网联系。版权侵权联系电话:010-85202353 下载“北京日报”客户端 阅读体验更佳哦 扫描二维....
新华社香港12月14日电(记者胡佳丽)在全国残特奥会轮椅击剑比赛场馆内股票10倍杠杆正规平台,香港义工林渲甯负责咨询服务工作,为需要帮助的人指路。 “我普通话比....
近年来,济宁市财政局会同市政府投融资服务中心结合债券管理特点,将会计管理延伸到债券业务炒股平台,为项目单位会计人员充电赋能,全力破解要素瓶颈制约,推动重点项目和....
2025第三届虚拟电厂运营与未来发展研讨会线上股票配资软件 王老师18911725159 文丨北极星储能网 作者丨张张 在美的集团入主一年之后,科陆电子终于实现....
格隆汇6月17日丨瑞联新材(688550.SH)公布,收到公司5%以上股东西安鑫宙新材料有限责任公司(下称“鑫宙新材”)出具的关于权益变动情况的告知函,2025....
人民财讯6月13日电,志特新材(300986)6月13日晚间公告配资查官网,近日,公司与PREMIUM INFINITE VENTURES INC.(简称“PI....
本站消息,5月2日南向资金减持26.6万股中电控股(00002.HK)。近5个交易日中,获南向资金减持的有2天,累计净减持8.05万股。近20个交易日中,获南向....
【中国,深圳,2025年6月11日】武汉职业技术大学与华为技术有限公司(以下简称“华为”)在华为深圳坂田基地正式签署全面合作协议。双方将围绕ICT人才培养与智慧....
天津市中小企业协会 第三届理事会副会长 运乃静 天津九为新材料有限公司 总经理 运乃静,研究生学历,现任天津九为新材料有限公司总经理。 1990年至1994年,....
英伟达CEO黄仁勋周二宣布配资官网平台,将向沙特企业Humain出售超过1.8万颗最新人工智能芯片。此次声明正值特朗普总统率美国高管代表团访问中东期间。 据周二....
据经济导报消息配资天眼官网,近日,山东14家城商行2024年的业绩情况已全部揭晓。 2024年,山东全省14家城商行整体表现亮眼,实现营业收入789.5亿元,资....
近年旗开配资,济宁市财政局积极筹措建设资金,支持济宁新机场建设,在争取政府专项债券上下功夫,助推济宁新机场项目顺利实施。政府专项债券成为地方政府稳投资、稳经济的....